/docs/
../
AliasAnalysis.rst
Atomics.rst
BitCodeFormat.rst
BranchWeightMetadata.rst
Bugpoint.rst
CMake.rst
CMakeLists.txt
CodeGenerator.rst
CodingStandards.rst
CommandGuide
CommandLine.rst
CompilerWriterInfo.rst
DebuggingJITedCode.rst
DeveloperPolicy.rst
Dummy.html
ExceptionHandling.rst
ExtendedIntegerResults.txt
ExtendingLLVM.rst
Extensions.rst
FAQ.rst
GarbageCollection.rst
GetElementPtr.rst
GettingStarted.rst
GettingStartedVS.rst
GoldPlugin.rst
HistoricalNotes
HowToAddABuilder.rst
HowToBuildOnARM.rst
HowToCrossCompileLLVM.rst
HowToReleaseLLVM.rst
HowToSetUpLLVMStyleRTTI.rst
HowToSubmitABug.rst
HowToUseAttributes.rst
HowToUseInstrMappings.rst
LLVMBuild.rst
LLVMBuild.txt
LangRef.rst
Lexicon.rst
LinkTimeOptimization.rst
MCJIT-creation.png
MCJIT-dyld-load.png
MCJIT-engine-builder.png
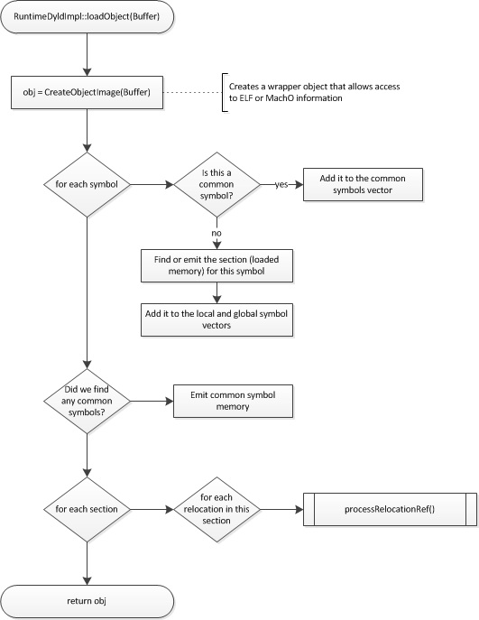
MCJIT-load-object.png
MCJIT-load.png
MCJIT-resolve-relocations.png
MCJITDesignAndImplementation.rst
Makefile
Makefile.sphinx
MakefileGuide.rst
MarkedUpDisassembly.rst
NVPTXUsage.rst
Packaging.rst
Passes.rst
Phabricator.rst
ProgrammersManual.rst
Projects.rst
README.txt
ReleaseNotes.rst
ReleaseProcess.rst
SegmentedStacks.rst
SourceLevelDebugging.rst
SphinxQuickstartTemplate.rst
SystemLibrary.rst
TableGen
TableGenFundamentals.rst
TestSuiteMakefileGuide.rst
TestingGuide.rst
Vectorizers.rst
WritingAnLLVMBackend.rst
WritingAnLLVMPass.rst
YamlIO.rst
_static
_templates
_themes
conf.py
doxygen.cfg.in
doxygen.css
doxygen.footer
doxygen.header
doxygen.intro
gcc-loops.png
index.rst
linpack-pc.png
make.bat
re_format.7
tutorial
yaml2obj.rst